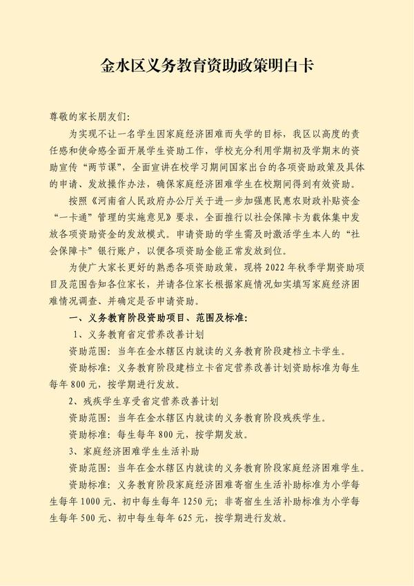
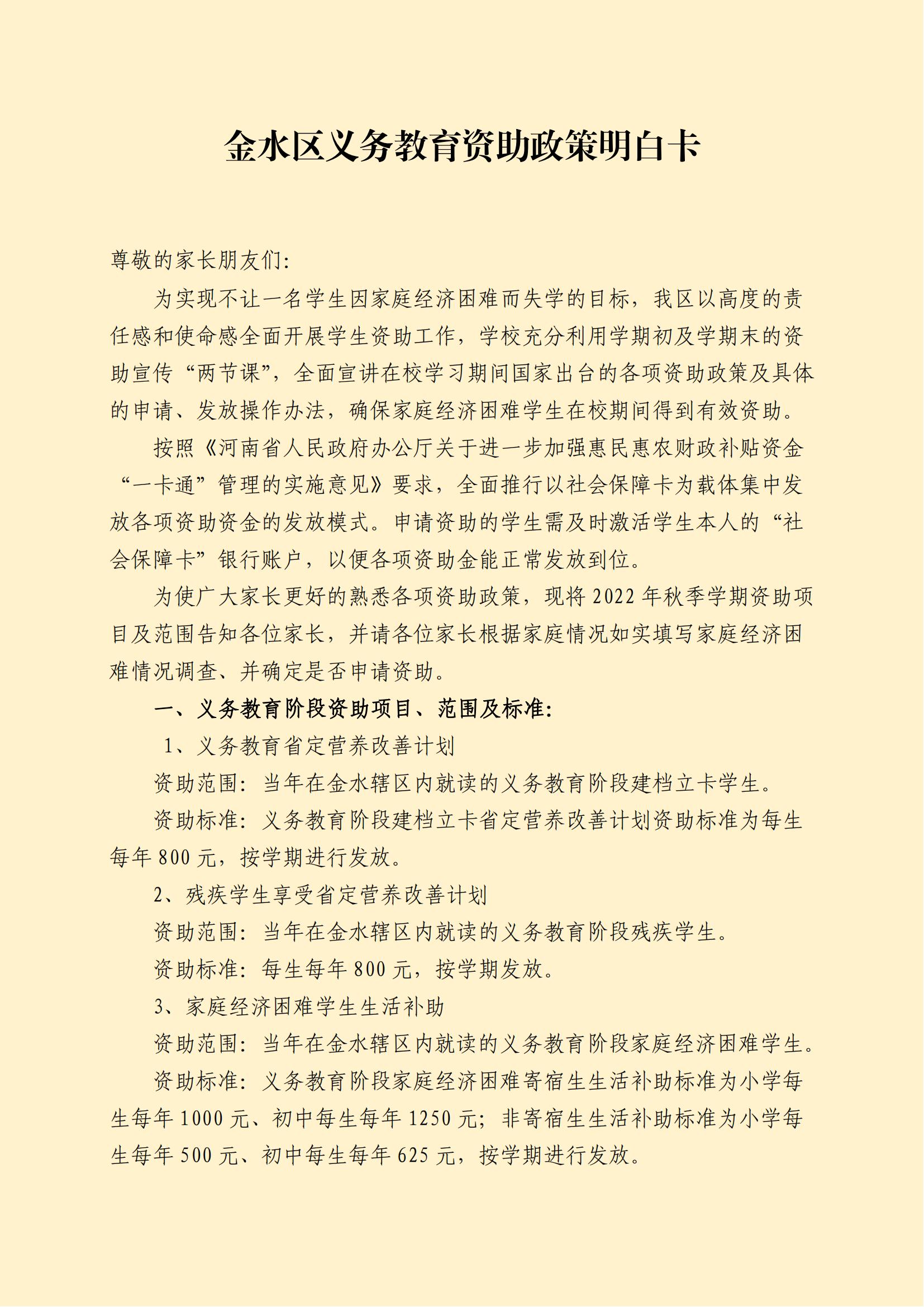
金水区义务教育2022年资助政策说明
尊敬的家长朋友们:
为实现不让一名学生因家庭经济困难而失学的目标,我区以高度的责任感和使命感全面开展学生资助工作。现将2022年秋季学期资助项目及范围告知各位家长,请您认真阅读,按规定申请办理。
一、资助项目、范围及标准
1.义务教育省定营养改善计划
资助范围:当年在金水辖区内就读的义务教育阶段建档立卡学生。
资助标准:义务教育阶段建档立卡省定营养改善计划资助标准为每生每年800元,按学期进行发放。
佐证材料:县级扶贫办开具的建档立卡系统截图盖章证明。(注意必须是县级扶贫办公章)
2.残疾学生享受省定营养改善计划
资助范围:当年在金水辖区内就读的义务教育阶段残疾学生。
资助标准:每生每年800元,按学期发放。
佐证材料:残疾证
3.家庭经济困难学生生活补助
资助范围:当年在金水辖区内就读的义务教育阶段家庭经济困难学生。
资助标准:义务教育阶段家庭经济困难寄宿生生活补助标准为小学每生每年1000元、初中每生每年1250元;非寄宿生生活补助标准为小学每生每年500元、初中每生每年625元,按学期进行发放。
佐证材料:根据《河南省家庭经济困难学生认定工作实施办法》文件要求提供相关佐证材料,如重大疾病需有病历,医院开具的医疗收费票据等,证件原件由学校审核确认后立即退回学生家长,证件复印件一式两份留存。
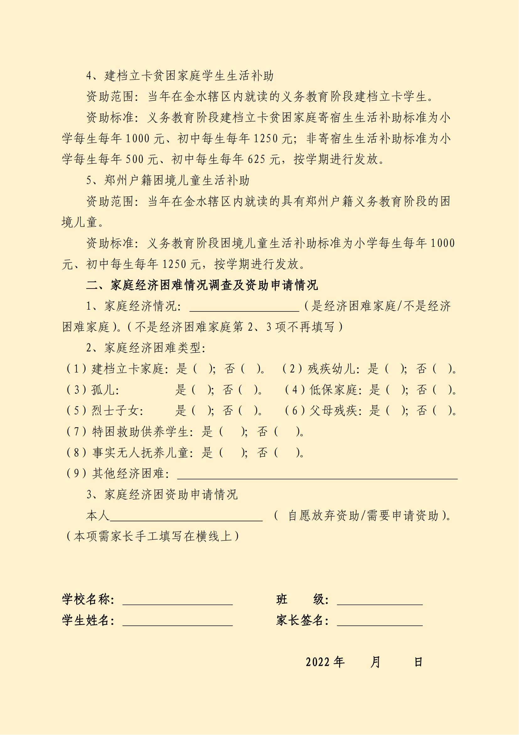
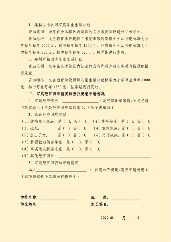
4.建档立卡贫困家庭学生生活补助
资助范围:当年在金水辖区内就读的义务教育阶段建档立卡学生。
资助标准:义务教育阶段建档立卡贫困家庭寄宿生生活补助标准为小学每生每年1000元、初中每生每年1250元;非寄宿生生活补助标准为小学每生每年500元、初中每生每年625元,按学期进行发放。
佐证材料:县级扶贫办开具的建档立卡系统截图盖章证明。(注意必须是县级扶贫办公章)
5.郑州户籍困境儿童生活补助
资助范围:当年在金水辖区内就读的具有郑州户籍义务教育阶段的困境儿童。
资助标准:义务教育阶段困境儿童生活补助标准为小学每生每年1000元、初中每生每年1250元,按学期进行发放。
佐证材料:残疾证、低保证、孤儿证明
二、申请资助对象需提供材料
1.户口簿复印件(首页、户主页、孩子父母页、孩子页)
2.佐证材料。
3.受助学生父母身份证双面复印件。
4.受资助学生本人“社会保障卡”复印件;复印件上手写受资助人姓名、学校、班级、社保卡上的银行账号;确保社保卡银行卡业务已开通。
5.《郑州市家庭经济困难学生认定资助申请表》
三、特别提醒
1.建档立卡贫困家庭学生,可同时申报义务教育建档立卡省定营养改善计划和建档立卡贫困家庭学生生活补助资助项目。
2.具有郑州户籍的残疾学生,可同时申报残疾学生享受省定营养改善计划和郑州户籍困境儿童生活补助。
3.非郑州户籍的残疾学生,提供低保证明等佐证材料后可同时申报残疾学生享受省定营养改善计划和家庭经济困难学生生活补助资助项目。
四、申请说明
1.申请资助的学生家长,请于2022年11月24日前在学校钉钉上与王志彦老师联系,并加入“2022年学生资助钉钉群",24日晚19:30将在线召开资助说明会。
2.全体家长需及时在班级钉钉群中填写《郑州49中2022年学生资助统计表》,并认真阅读附件《金水区义务教育2022年资助明白卡》
联系老师:王志彦 联系电话:0371—63837918
郑州市第四十九中学
2022年11月23日
附件:《金水区义务教育2022年资助明白卡》





